淮南市人民政府
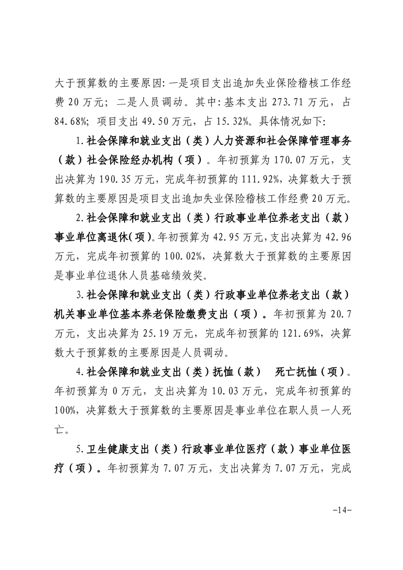
加入收藏
首页
工作情况
新闻动态
通知公告
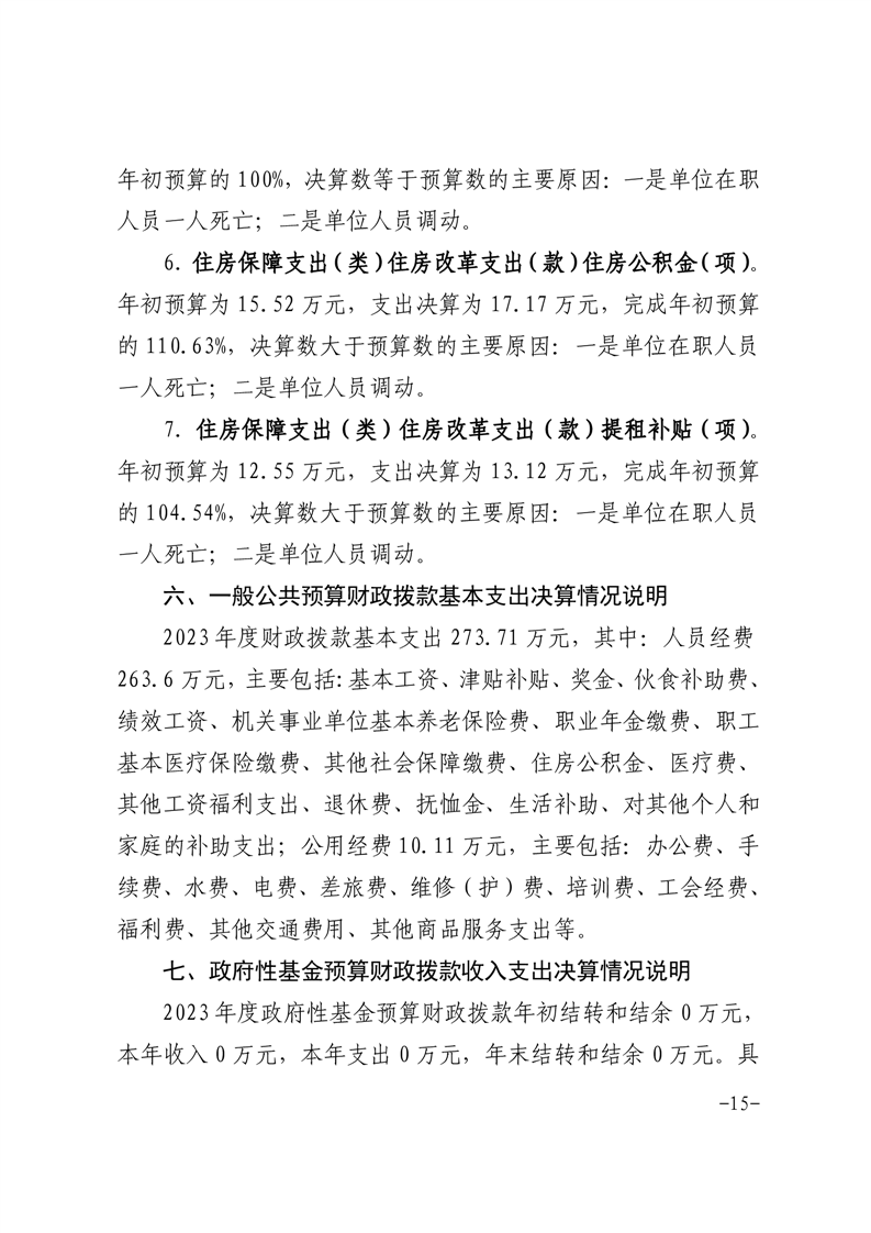
县区工作
要闻转载
政务公开
网上办事
党纪法规
劳动关系
劳动保障专题
农民工欠薪治理
行政许可和行政处罚等信用信息公开
就业创业
工作情况
公示公告
乡村振兴工作
就业创业政策宣传
人事人才
招聘信息
职称专家
社会保障
养老保险
失业保险
工伤保险
社会保障卡
人事考试
考试信息
考试报名
职业资格证书管理
专题专栏
技能照亮前程
基金监督
社保基金监督举报
已归档专题
学习贯彻党的二十届四中全会精神
政民互动
局长信箱
调查征集
您的位置:
首页
>
信息公开
> 市人力资源和社会保障局
>
财政信息
>
部门(单位)预决算
索
引
号:
003050791/202408-00016
信息分类:
部门(单位)预决算
内容分类:
劳动、人事、监察,其他,公民,DOC,中文,其他,社会保障,劳动就业,其他,其他
发布日期:
2024-08-08 16:01
发布机构:
市人力资源和社会保障局
成文日期:
生效时间:
废止时间:
名
称:
淮南市失业保险中心2023年度单位决算
点
击
量:
文
号:
关
键
词:
索
引
号:
003050791/202408-00016
信息分类:
部门(单位)预决算
内容分类:
劳动、人事、监察,其他,公民,DOC,中文,其他,社会保障,劳动就业,其他,其他
发布日期:
2024-08-08 16:01
发布机构:
市人力资源和社会保障局
成文日期:
生效时间:
有
效
性:
名
称:
淮南市失业保险中心2023年度单位决算
点
击
量:
文
号:
关
键
词:
淮南市失业保险中心2023年度单位决算
发布时间:2024-08-08 16:01
信息来源:市人力资源和社会保障局
文字大小:[
大
中
小
]
背景色:
正在更新中...
为进一步了解掌握社会公众对政策执行效果的反馈与评价,请您对该政策的制定及执行提出宝贵的意见或建议。我们将及时收集并分析,共同助力政策不断完善。
姓 名:
联系方式:
*
内 容:
*
验 证 码:
打印本页