淮南市人民政府
加入收藏
首页
工作情况
新闻动态
通知公告
县区工作
要闻转载
政务公开
网上办事
党纪法规
劳动关系
劳动保障专题
农民工欠薪治理
行政许可和行政处罚等信用信息公开
就业创业
工作情况
公示公告
乡村振兴工作
就业创业政策宣传
人事人才
招聘信息
职称专家
社会保障
养老保险
失业保险
工伤保险
社会保障卡
人事考试
考试信息
考试报名
职业资格证书管理
专题专栏
技能照亮前程
基金监督
社保基金监督举报
已归档专题
学习贯彻党的二十届四中全会精神
政民互动
局长信箱
调查征集
您当前的位置:
首页
>
工作情况
>
通知公告
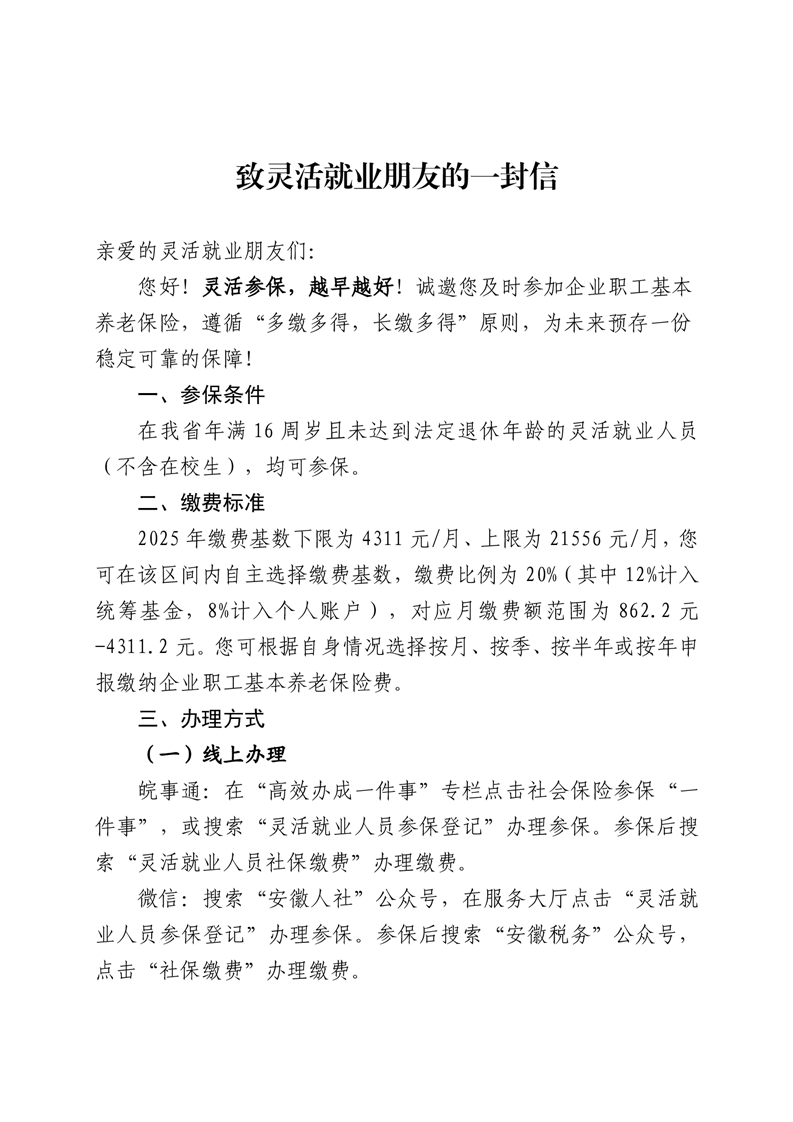
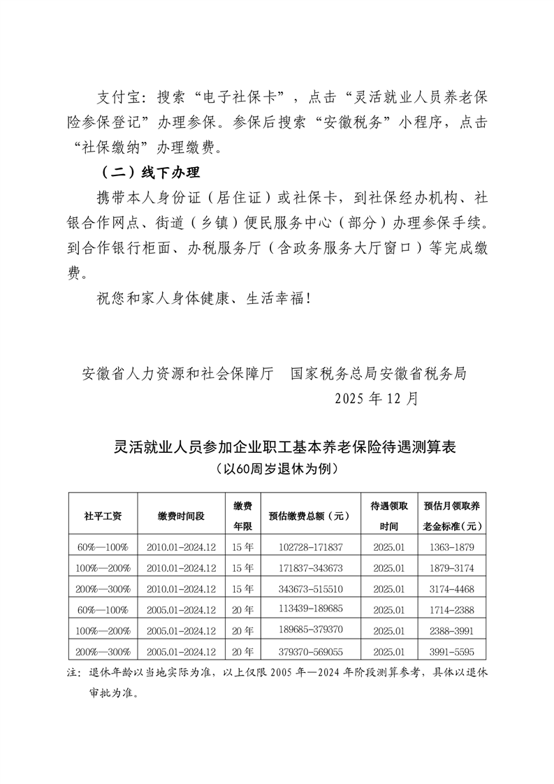
致灵活就业朋友的一封信
发布日期:2025-12-15 10:59
来源:市人力资源和社会保障局
阅读:
次
字体:
[大]
[中]
[小]
分享到:
打印本页
关闭